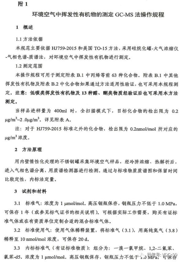
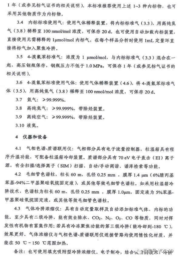
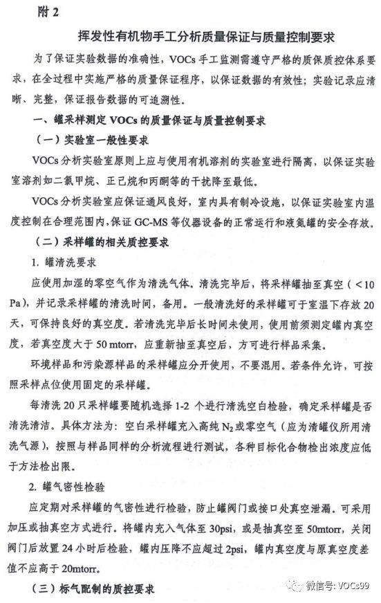
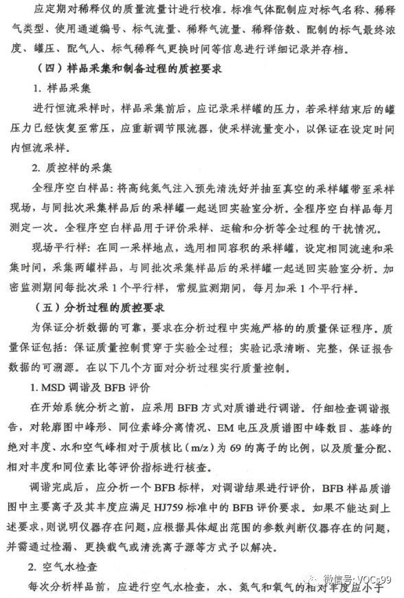
近日,環保部印發了《2018年重點地區環境空氣揮發性有機物監測方案》。方案對于VOCs監測的城市、監測項目、時間頻次及操作規程等做了詳細規定。
一、監測城市
直轄市(4個):北京、天津、上海、重慶
省會城市及計劃單列市(15個):石家莊、太原、沈陽、南京、杭州、濟南、鄭州、武漢、廣州、成都、西安、大連、青島、深圳、寧波
地級城市(59個):廊坊、保定、唐山、邯郫、衡水、邢臺、滄州、新鄉、鶴壁、安陽、集作、濮陽、開封、淄博、聊城、德州、濱州、濟寧、菏澤、陽泉、長治、晉城(京津冀及周邊22個);無錫、徐州、常州、蘇州、南誦、連云港、淮安、鹽城、揚州、鎮江、泰州、宿遷、溫州、嘉興、湖州、紹興、金華、衢州、舟山、臺州、麗水(長三角21個);珠海、佛山、江門、肇慶、惠州、東莞、中山(珠三角7個);撫順、錦州、營口、盤錦、鐵嶺、萌蘆島(遼寧中南部6個);鄂州、孝感、黃岡(武漢及同邊城市3個)。
二、監測項目
監測項目包括光化學反應活性較強或可能影響人類健康的VOCs,包括烷烴、烯烴、芳香烴、含氧揮發性有機物(OVOCS)、鹵代烴等。各級城市監測項目范圍見表2。直轄市、省會城市及計劃單列市監測117種物質(表3-表5),地級城市監測70種物質(表3、表4)。
三、進度安排
2018年1月-2018年3月:經費由相關地方自行籌措,組織硬件釆購,做好測試方法開發及自動站點聯網等準備工作。
2018年4月起:開展監測工作,按時上報監測結果,各省、直轄市每月將監測結果分析報告上報監測總站,監測總站每月5日前,形成上月綜合分析報告并報送環境保護部環境監測司。
全文如下:






































